微信平台
English
首页
关于我们
中国节能
企业概况
组织架构
荣誉资质
企业文化
社会责任
合作客户
新闻中心
公司要闻
基层动态
党的建设
工作思路
党建新闻
群团动态
主营业务
生态修复
生态环保
生态景观
生态科技
科技创新
研发简介
研发领域
科技成果
科研动态
投资者关系
资料概况
股价查询
信息披露
投资者保护宣传
互动交流及投资者调研
人力资源
职位招聘
人才培养
职位发展
激励机制
联系我们
总部地址
意见反馈
供应商伙伴
新闻中心
NEWS
公司要闻
基层动态
公司要闻
当前位置:
首页
-
新闻中心
-
公司要闻
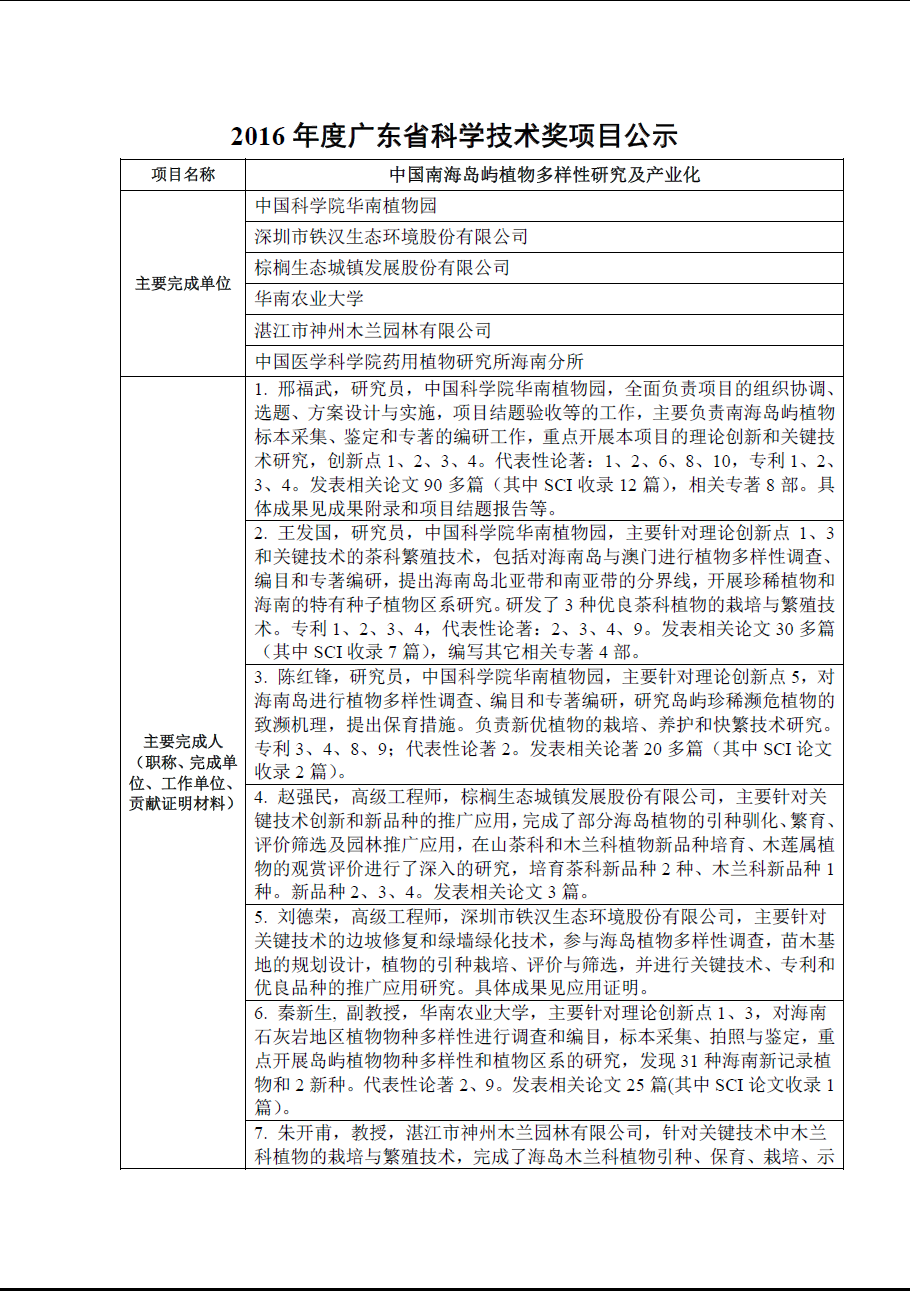
公示:广东省科技奖推荐项目——中国南海岛屿植物多样性研究及产业化
发布人: 时间:2016-05-17 点击数量:
铁汉生态参加2016年度中国水生态文明城市建设高峰论坛
十三五规划与生态文明建设高层论坛在深召开